MikroTik CRS354-48P-4S+2Q+RM Cloud Router Switch POE+
Popis a parametry
Ke stažení
MikroTik CRS354-48P-4S+2Q+RM Cloud Router Switch POE+
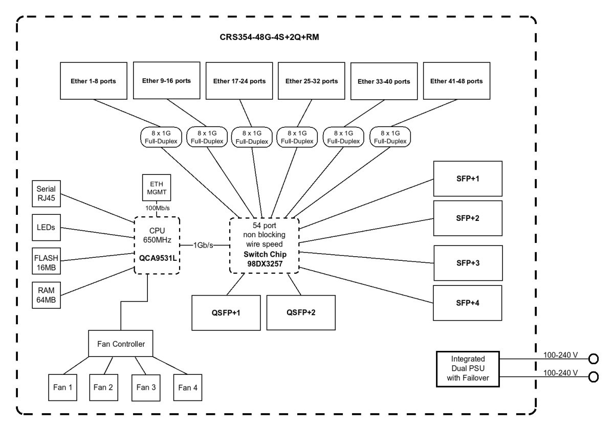
PoE+ CRS switch s 48x Gbps LAN, 4x 10 Gbps SFP+, 2x 40 Gbps QSFP+ a dvěma RJ45 porty (management a konzole) v rack provedení.
Předností je PoE+ napájení na všech 48 portech a operační systém RouterOS (Licence level 5).
Propustnost (non-blocking) 168 Gbps, switchovací kapacita 336 Gbps a forwarding rate 235 Mpps.
Praktické řešení pro instalace vyžadující nepřetržitý provoz s enormními objemy dat: multimediální produkce, vědecká pracoviště, datové analýzy, vývojářská centra apod.
Technické specifikace:
Product code: CRS354-48P-4S+2Q+RM
CPU: QCA9531, 650 MHz
Size of RAM: 64 MB
Storage: 16 MB flash
Number of 100 Mbps Ethernet ports: 1
Number of 1 GbE Ethernet ports: 48
10G SFP+ ports: 4
40G QSFP+ ports: 2
Operating system: RouterOS (License level 5)
Supported input voltage: AC power supply 100 - 240 V
Serial port: RJ45
Dimensions: 443 x 382 x 44 mm
Operating temperature: -20°C to +60°C
Napájecí specifikace:
PoE-out: IEEE 802.3at/af an 26 or 53 V Passive PoE
PoE-out ports: Ether1 - Ether48
PoE-out max per port (low voltage 26 V): 26 W
PoE-out max per port (high voltage 53 V): 30 W
Max total out (low voltage 26 V): 27 A
Max total out (high voltage 53 V): 13.2 A
Max power consumption: 800 W
Max power consumption without attachments: 85 W
Upozornění:
Výrobce MIKROTIK nevztahuje záruku na zařízení poškozená přepětím.
Zařízení je třeba na vstupech adekvátně chránit proti indukovanému elektrostatickému přepětí či přepěťovým špičkám na silovém vedení.
Při venkovních instalacích je třeba používat stíněnou kabeláž (FTP/SFTP), příslušné přepěťové ochrany (pokud nejsou integrovány) a provést korektní a efektivní uzemnění.
Zařízení vždy provozujte s poslední výrobcem publikovanou verzí (výrobcem označenou "Stable") operačního systému RouterOS.
Taková verze garantuje nejoptimálnější funčknost, obsahuje opravené chyby z verzí předchozích a výkonová vylepšení.
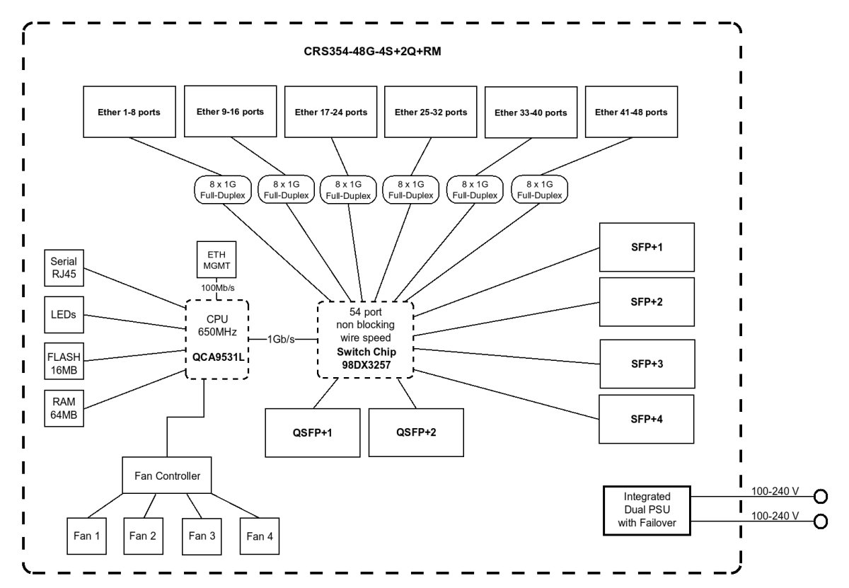
Předností je PoE+ napájení na všech 48 portech a operační systém RouterOS (Licence level 5).
Propustnost (non-blocking) 168 Gbps, switchovací kapacita 336 Gbps a forwarding rate 235 Mpps.
Praktické řešení pro instalace vyžadující nepřetržitý provoz s enormními objemy dat: multimediální produkce, vědecká pracoviště, datové analýzy, vývojářská centra apod.
Technické specifikace:
Product code: CRS354-48P-4S+2Q+RM
CPU: QCA9531, 650 MHz
Size of RAM: 64 MB
Storage: 16 MB flash
Number of 100 Mbps Ethernet ports: 1
Number of 1 GbE Ethernet ports: 48
10G SFP+ ports: 4
40G QSFP+ ports: 2
Operating system: RouterOS (License level 5)
Supported input voltage: AC power supply 100 - 240 V
Serial port: RJ45
Dimensions: 443 x 382 x 44 mm
Operating temperature: -20°C to +60°C
Napájecí specifikace:
PoE-out: IEEE 802.3at/af an 26 or 53 V Passive PoE
PoE-out ports: Ether1 - Ether48
PoE-out max per port (low voltage 26 V): 26 W
PoE-out max per port (high voltage 53 V): 30 W
Max total out (low voltage 26 V): 27 A
Max total out (high voltage 53 V): 13.2 A
Max power consumption: 800 W
Max power consumption without attachments: 85 W
Upozornění:
Výrobce MIKROTIK nevztahuje záruku na zařízení poškozená přepětím.
Zařízení je třeba na vstupech adekvátně chránit proti indukovanému elektrostatickému přepětí či přepěťovým špičkám na silovém vedení.
Při venkovních instalacích je třeba používat stíněnou kabeláž (FTP/SFTP), příslušné přepěťové ochrany (pokud nejsou integrovány) a provést korektní a efektivní uzemnění.
Zařízení vždy provozujte s poslední výrobcem publikovanou verzí (výrobcem označenou "Stable") operačního systému RouterOS.
Taková verze garantuje nejoptimálnější funčknost, obsahuje opravené chyby z verzí předchozích a výkonová vylepšení.
ParametryPorovnání
Fanless switch
Ne
Obsahuje switch
Ano
Rychlost LAN max.
1 Gbps
Optika
Ano
Počet LAN portů
48
Provedení switche
Do racku
POE
Ano
Počet SFP+ portů
4
Počet LAN portů
48
POE standard
802.3at (max. 33,6W) - PoE+
PoE
Out (výstup)
PoE In standard
Nepodporuje
PoE Out standard
802.3at (max. 33,6W) - PoE+
PoE power budget (W)
501 a více
MikroTik CRS354-48P-4S+2Q+RM Cloud Router Switch POE+
Naposledy navštívené

























































































































































































































